Bestuur en commissies

Voorzitter (ad interim)
John Dijke
Duke Ellingtonstraat 63
4337 XT Middelburg
Telefoon: 0625078714
Email: johndijke@zeelandnet.nl

Voorzitter Technische commissie
John Dijke
Duke Ellingtonstraat 63
4337 XT Middelburg
Telefoon: 0625078714
Email: johndijke@zeelandnet.nl

Secretaresse
Lisanne Elenbaas
Akkerlaan 41
4341 MC Arnemuiden
Telefoon: 06320053643
kvtoparnemuiden@gmail.com

Voorzitter Beheerscommissie

Vacature
Bestuur

Penningmeester 
Tannie Mosselman
Deurloo 4
4341 CR Arnemuiden
Telefoon: 0646264640
tanniemosselman@gmail.com

Voorzitter Jeugdcommissie
Nelleke van Dijke
De Schone Waardin 16
4341 LG Arnemuiden
Telefoon: 0615901138

Voorzitter Activiteitencommissie
Vacature
Bestuur

Voorzitter Sponsorcommissie
Marcel Meulmeester
Appelmeet 17
4328 CK Burgh Haamstede
Telefoon: 0653659169

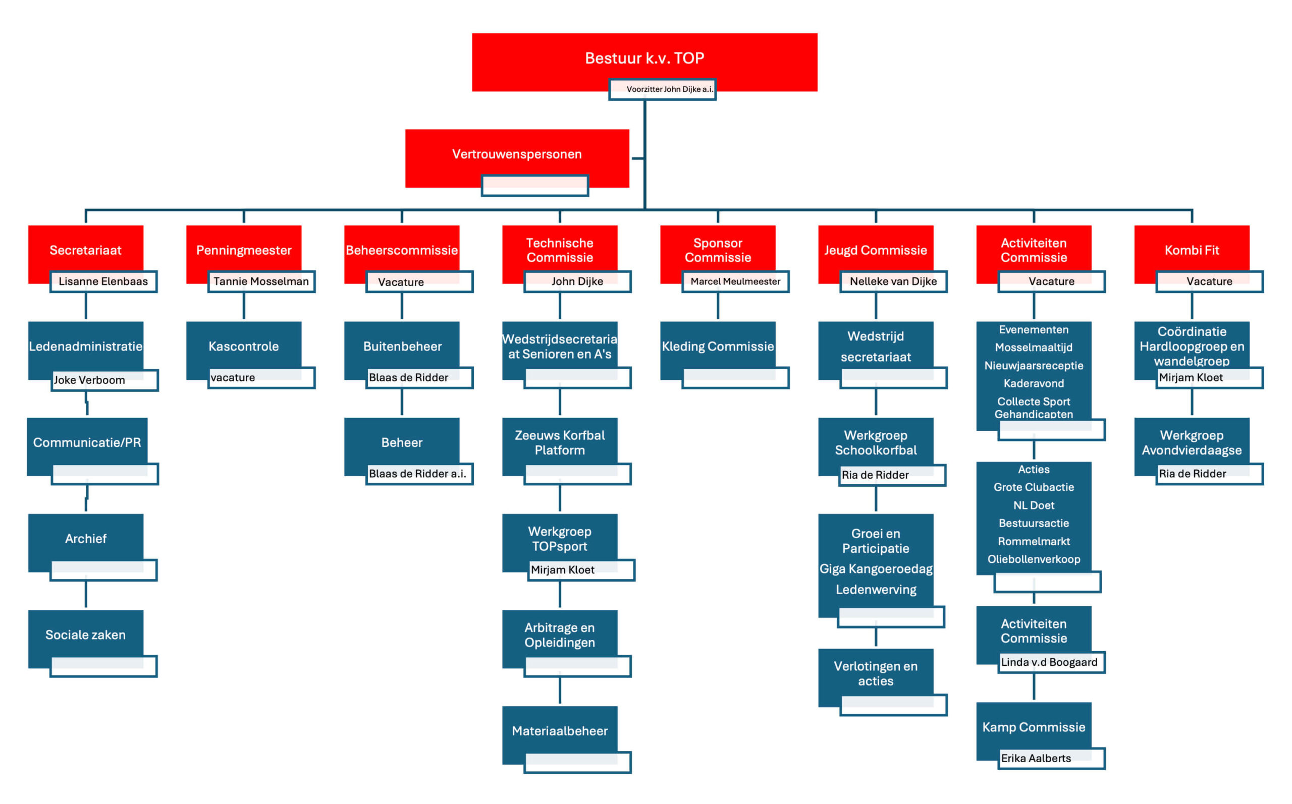
Organogram KV TOP

Tot 2016 waren een aantal werkzaamheden binnen de vereniging niet duidelijk belegd in het bestuur. Dit speelde met name bij acties, evenementen en activiteiten. Er was geen duidelijk aanspreekpunt en geen duidelijke verantwoordelijkheid. Om een duidelijke structuur te creëren is het bestuur uitgegaan van een paraplumodel. En zijn de werkzaamheden die nog niet formeel belegd waren, onder de bestaande bestuursleden ingedeeld. Binnen het bestuur wordt op dit moment nog gewerkt om de nieuwe structuur ook inhoud te geven. Vooralsnog gaan we er dus vanuit dat de werkzaamheden op de tot nu toe gebruikelijke manier worden gedaan. Wel kun je nu al terecht voor vragen, opmerkingen, verzoeken en andere bij het betreffende bestuurslid.

Vanaf 1 januari 2016 ziet de structuur van onze vereniging er als volgt uit:

Bestuur
Voorzitter (ad interim): John Dijke
Secretaresse: Lisanne Elenbaas
Penningmeester: Tannie Mosselman
Voorzitter Activiteitencommissie: Vacature
Voorzitter Technische commissie: John Dijke
Voorzitter Beheerscommissie: Vacature
Voorzitter Jeugdcommissie: Nelleke van Dijke
Sponsorcommissie: Marcel Meulmeester
KombiFit: Vacature

 

Activiteitencommissie
Voorzitter: Linda van den Boogaard
Penningmeester: Peter van Belzen
Leden:
Josianne Ventevogel
Wilma Meulmeester
Ina Schroevers
Iris de Nooijer
Vacature
Vacature
E-mail: ackvtop@gmail.com

Beheerscommissie
Voorzitter (ad interim): Blaas de Ridder
Secretaris: Jolanda de Nooijer
Coördinator kantine: Martin de Leeuw
Bestellingen en inkoop producten: Martin de Leeuw + vacature
Technisch onderhoud: Wim Minnaard
Bardiensten: Ineke Pouwer
Schoonmaak: Gerrie van de Gruiter
Schoonmaak: Ria de Ridder
E-mail: beheerkvtop@gmail.com

Social Media

Facebook
Beheerders: Martin de Leeuw, Jherino van Dalen en Iris de Nooijer

Instagram
Beheerders: Martin de Leeuw, Jherino van Dalen en Iris de Nooijer

Youtube
Beheerder: Martin de Leeuw + vacature

X
Beheerder: Martin de Leeuw + vacature

Google bedrijvenpagina
Beheerder: Martin de Leeuw + vacature

Technische commissie
Voorzitter: John Dijke
Wedstrijdsecretaris: Jolanda de Nooijer
Leden:
Arie Schroevers
Erik Maljers
Jolien de Ridder
Anne Kloosterboer
Celine Pouwer

Jeugdcommissie
Voorzitter: Nelleke van Dijke
Secretaresse: Joyce de Ridder
Wedstrijdsecr.: Jordi Meulmeester 0623415077
Algemene leden:
Petra van Belzen
Ria de Ridder
Thobias Theune
Floris Maljers

Sponsorcommissie
Voorzitter: Marcel Meulmeester
Secretaresse: Vacature
Leden:
Jherino van Dalen
Floris Maljers
Anita de Ridder
Martijn de Visser

Werkgroep TOPsport
Voorzitter: Mirjam Kloet
Leden: Linda van den Boogaard
Vacature

Kampcommissie
Voorzitter: Erika Aalberts
Financiën: Blaas de Ridder
Leden:
Michael Hendrikse
Jesse Kamstra
Tamara kramer
Jorian Schroevers
Wilma Meulmeester

Kascommissie
Leden: Vacature (2x)

KombiFit
Voorzitter: Mirjam Kloet
Hardloopgroep: Mirjam Kloet
Wandelgroep: Gerrie van de Gruiter

Werkgroep schoolkorfbal
Voorzitter: Ria de Ridder
Leden:
Dianne Grootjans
Rositha van Dalen
Janne de Pagter
Kim Meulmeester

Werkgroep giga-kangoeroedag
Voorzitter: Tamara kramer
Leden:
Linda van den Boogaard
Rita Meulmeester
Ria de Ridder
Christina Siereveld

Werkgroep AvondVierdaagse
Voorzitter: Ria de Ridder
Leden:
Angela Zorg
Joke Verboom
Kitty van de Gruiter
Sabrina Rijks

Weekbrief redactie
Weekbrief samenstellers:
Richard Meesen
Stefan Meulmeester
Vacature
E-mail: weekbrieftop@gmail.com

Uitslagen en standen weekbrief:
Eugene Jansen

Websitebeheer
Beheerder: Martin de Leeuw
Beheerder: Vacature
E-mail: kvtoparnemuiden@gmail.com

Diversen
Leden administratie: Joke Verboom
Coördinator van opleidingen: Mirjam Kloet
AVG: Secretariaat
VOG: Secretariaat

Werkgroep Buitenbeheer
Voorzitter: Blaas de Ridder
Leden:
Martin de Leeuw
Hans den Hollander
Kobus Siereveld
Gilles van Dalen

Werkgroep Opleidingen en Arbitrage
Voorzitter: John Dijke
Leden:
Mirjam Kloet
Liset Maas
Ria de Ridder

Werkgroep Ledenwerving
Voorzitter: Ria de Ridder
Leden:
Ina Schroevers
Kira Moerdijk
Nikki carol

Werkgroep trainingspakken
Nelleke van Dijke
Kim Meulmeester
Nanda Lievense
Marije Tramper
Femke Wolfert

Werkgroep Snertloop
Voorzitter: Mirjam Kloet
Leden:
Blaas de Ridder
Ria de Ridder
Harry Anders
Martijn de Visser
Jitske Kok

Afspraken met vertrouwenspersonen
Vertrouwenspersonen